本次用C4D来创建铅笔型的笔筒模型。

方法/步骤
-
1
创建一个圆盘,旋转分段为24,方向为+Y;其它参数默认即可。后面会对圆盘进行修改的。

-
2
创建一个平面,高度分段为4,方向为+X(与圆盘互相垂直)。

-
3
调整平面的高度分段与圆盘的旋转分段相匹配,注意平面调整好后不要在X、Z轴上移动它。

-
4
沿Y轴移动平面,使平面与圆盘分开一定距离;将圆盘外径缩小,使平面处于圆盘外侧(是缩小圆盘让平面在外,不是移动平面到圆盘外侧)。


-
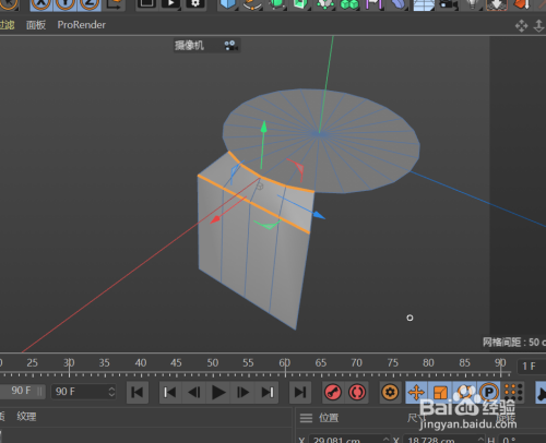
5
选中平面上的边和圆盘上相对应的边进行缝合;调整平面上的点,使所在的点构成圆弧造型。如图所示。


-
6
删除多余的面片,保留圆盘与平面缝合的面片。如图所示。

-
7
添加一个kelong,数量为6,调整kelong中的变换角度和半径,使对象组合成一个完整的模型。如图所示。

-
8
将kelong组转为可编辑对象,选中所有点进行优化,使重叠的点合并成一个。

-
9
选中端面的面片,进行内部挤压和向下挤压出厚度;选中模型需要硬边化的轮廓边进行倒实体角;添加一个细分曲面,得到所要的模型。
END
经验内容仅供参考,如果您需解决具体问题(尤其法律、医学等领域),建议您详细咨询相关领域专业人士。
作者声明:本篇经验系本人依照真实经历原创,未经许可,谢绝转载。
展开阅读全部
文章评论